UX/UI Focused Redesign

Bikelane HIRE was born out of the desire to help restaurants hire better quality employees more effectively. After the initial MVP was developed, it became evident that the platform needed a facelift both visually and experientially.

app.bikelanesolutions.com

 
craigslist-HIRE.jpg
 
Applicants.jpg

The Game Plan

  • Research & Validation

  • Meeting the Users

  • Back to the Drawing Board

Using the existing user base (both businesses and applicants) to my advantage, I started by validating initial research done to create the MVP, and got to know the current user base.

What was discovered was that our target market for businesses had shifted, and the applicant UX had been severely neglected.

Taking those discoveries, it was back to the drawing board to give the platform a fresh look.

 

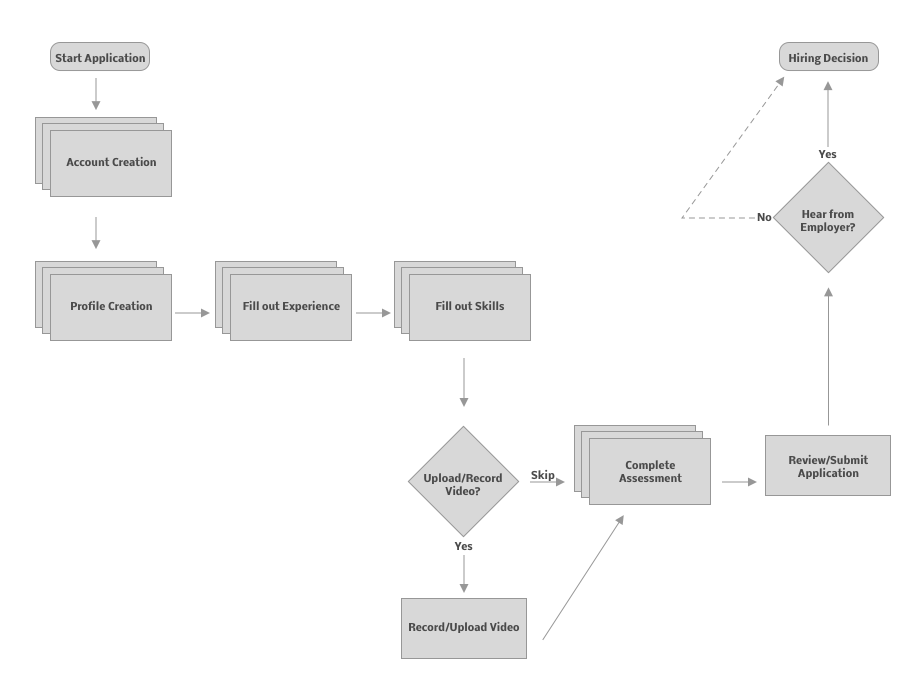
Prototyping, Wire-framing, and Flows

Prototypes by User:

Employer | Applicant

Wireframes:

Wireframe.png

User Flows:

Wireframe.png